0xSpace-web3发展史|合约开发|区块链学习|转行web3|区块链教程|web3教程|区块链导航
首页
何以至此
欲练此功
仙人指路
视频合集
Series
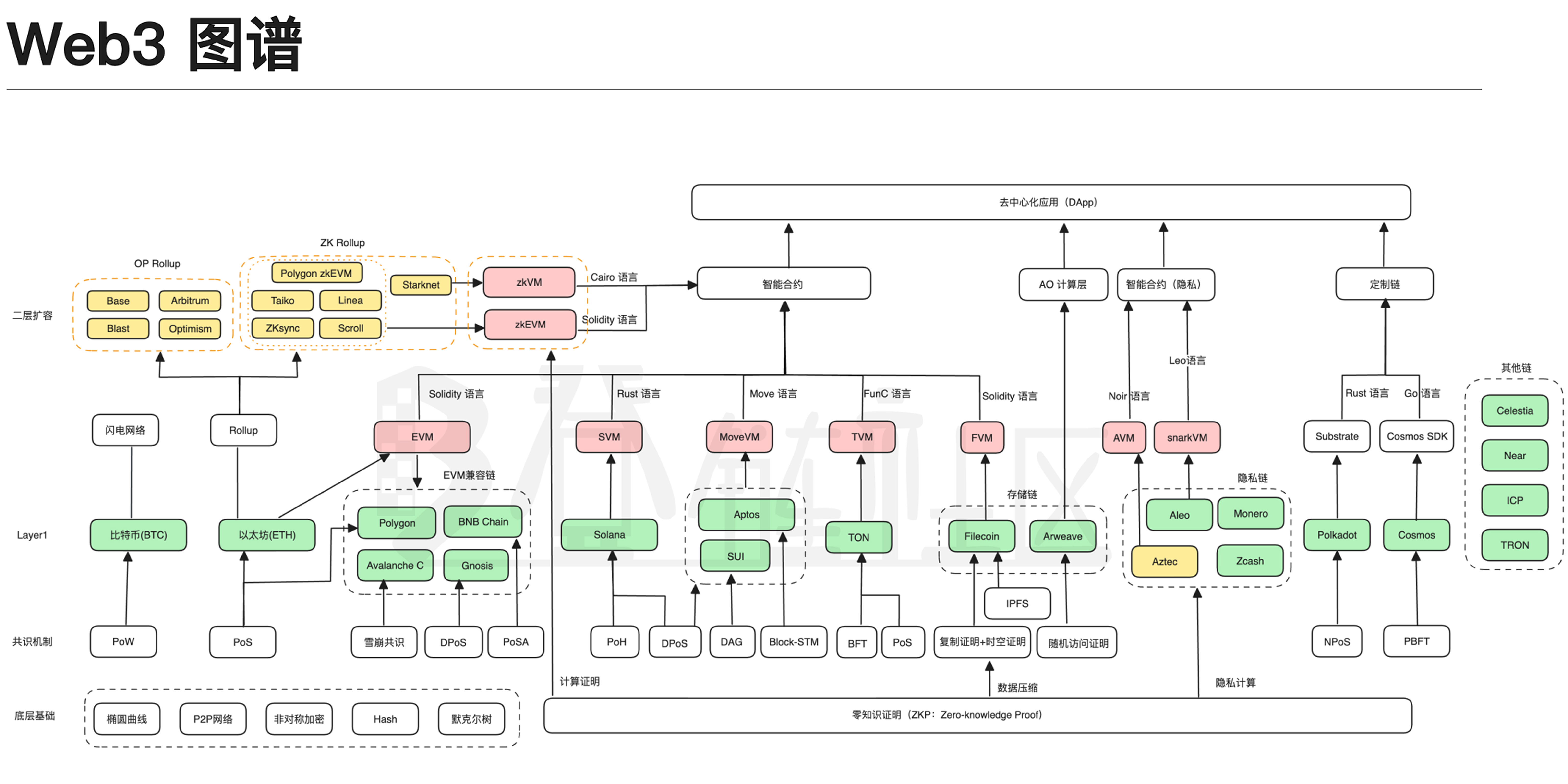
修炼路线输送江湖
各大秘籍
  • 钱包-真正的控制权
  • Dapp-推开世界的门
  • BTC
  • EVM
  • L2
  • Solana
  • Move
  • EOS
Web3春典
  • 术语中英对照
  • 技术向名词
  • 币圈黑话

修炼路线

Keylen2021-10-20 23:30:52

0x.png原文链接open in new window

0x.png原文链接open in new window

最后更新时间 2025/2/26 13:45:55

输送江湖 →